
CONTEXT
In March of 2025, I was invited to a meeting with the CEO of Plaza to discuss a potential role as a product designer within the startup. Plaza is a social market place dedicated for local artisans and craftsman to showcase their work and connect with their community in a much more intimate and social setting.
ROLE
Product Designer
TIMELINE
March 2025 - June 2025
TEAM
1 Team Lead
2 Front/Back End Developers
1 Marketer
TOOLS
Figma
Spline
My Contributions
Iteration & Improvement
Redesigned onboarding and product flows, achieving 48% activation and driving 130+ listings and 30+ video uploads in the first launch cycle
Rapid Design
Designed and launched an end-to-end mobile app experience within one month on the apple store, driving 250+ organic downloads
Design System
Created a scalable branding guide and design system for more efficient development speed leading to 75% reduced development time
THE PROBLEM
Arts and crafts seller are being overshadowed by other creators on social media.
The authenticity of arts and crafts sellers are like no other and it is being overshadowed by the over-saturation of an overwhelming amount of content that is currently widely available online on various social media platforms such as Instagram and TikTok.


THE CURRENT STATE
Getting familiar with the current interface.
After being onboarded and gaining a clear understanding of the problem we were trying to solve, I reviewed the screens and designs the team had already created. The existing UI felt bland and lacked any meaningful brand identity. I took the initiative to develop a stronger visual direction and worked with a marketing teammate to build out the brand from the ground up.




Parsing through previous research conducted by the team.
Because I joined the team mid-project, I initially had limited context about the problem space and the research that had already been conducted. To get up to speed, I reviewed the interviews carried out by the original team, looking for recurring themes, notable patterns, and key insights that would help me better understand our direction.

NOTABLE INSIGHTS
Highlighting major areas for improvement.
After extensive analysis of the current company mission and user interfaces, I identified three major areas of improvement that could be made in order to optimize the application before launching into the Apple Store.

PARTNERSHIP DEADLINE
We partnered with the second biggest Arts & Crafts Festival in Los Angeles
With our new partnership with the Jackalope Arts Fair, it became even more important to develop a clear brand identity and a functional mobile application by April 23rd. Our goal was to travel to Pasadena, Los Angeles for their Arts & Crafts festival, where we planned to pitch our concept directly to sellers and buyers attending the event.

BRANDING PROCESS (8 Weeks Left)
Going from user feedback to brand alignment.
Many participants in our interviews expressed concerns about trusting a company—especially when it involves handling payments and product orders. This was particularly evident in how people talked about the “reputation” of different social media platforms used for shopping. In response, our team’s marketer and I began exploring ways to build a brand identity that directly reflects users’ needs and addresses these trust-related concerns.
Creating a trusting identity with only the business in mind.
Understanding that our goal was to build a platform where users could comfortably browse, shop, and make payments, we approached the brand identity with the business objectives at the forefront. Initially, we designed a brand centered around a vibrant blue color palette to evoke a sense of trust, while also preserving the concept of a real “Plaza” in both name and feel.

But… who is our target audience?
While this approach aligned with our business goals, it didn’t fully meet the expectations or needs of our users. As shown in the persona below, our primary audience consists of arts and crafts artisans who deeply value aesthetics, authenticity, and creative expression. With this in mind, we realized that our previous, more corporate-leaning brand identity would not resonate with them or reflect the artistic community we aimed to support.
A new approach to branding for our target audience.
Taking a step back to reassess our users’ needs and our true target audience, we decided to pursue a different direction for our branding. Using generative AI tools, we explored a variety of creative concepts, and ultimately aligned on a direction that felt more whimsical, authentic, and visually expressive—better reflecting the artistic community we aimed to serve.

FINAL BRAND (7 Weeks Left)
A brand that speaks to our audience:

STAKEHOLDER INTERVIEW (7 Weeks Left)
Interviewing stakeholders to understand new business goals
We scheduled a call with Jackalope’s representatives to better understand their business goals and motivations for the arts and crafts festival. During this conversation, they shared several key project requirements tied to our partnership—most notably, the need for an interactive Arts Festival Map that would help attendees navigate the in-person event. This requirement was then incorporated into our overall project scope.

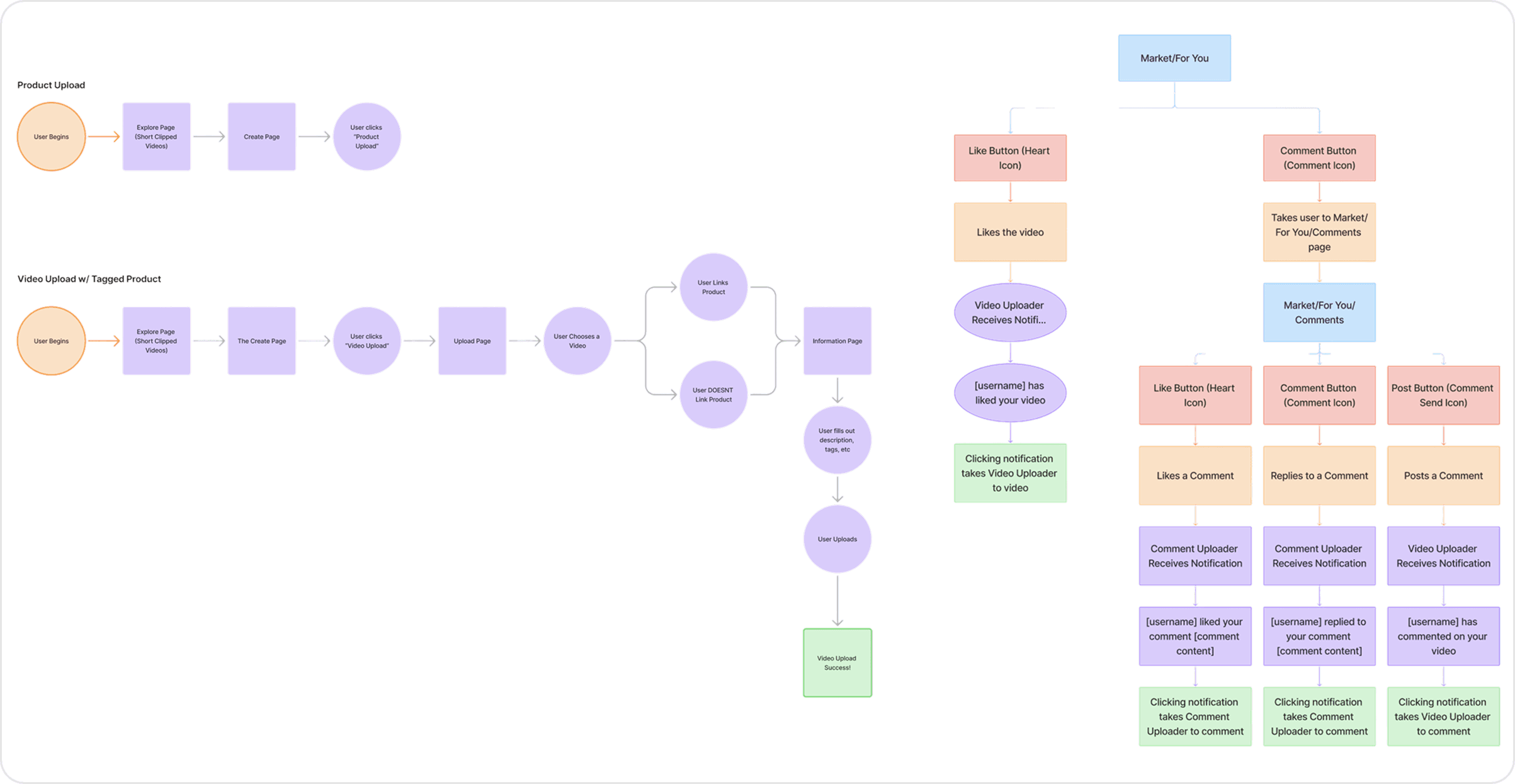
OPTIMIZING USER FLOWS (7 Weeks Left)
Creating multiple flows for multitude of screens
Understanding the existing product requirements alongside the new needs introduced by our stakeholders, the CEO and I began mapping out all the potential user flows that would shape the mobile application. This helped clarify how users would navigate the app and ensured that each feature aligned with both our original goals and Jackalope’s added expectations.


LOW FIDELITY BUILDING (6 Weeks Left)
Feeling out the flow of the application
Once the user flows were finalized, our team moved on to creating low-fidelity prototypes of the mobile application. We tested these prototypes internally to identify any gaps in the overall experience and to ensure we were iterating quickly and refining the design with each round.




DEV + DESIGN (4 Weeks Left)
I wanted to understand the needs of the developers
After establishing the general flow of the application, I began meeting and having informal discussions with the development team to understand how we could streamline the design-to-development handoff. Below are some of the key pain points that surfaced.
Time Consuming
"With the amount of time I spend on front-end, I think I could've solved every single bug that we have in the mobile application right now."
Tedious Work
"Just having to go back and forth to each individual screen can be really tedious and just causes too much back and forth"
To reduce development time, a design system was implemented
As a startup, we needed to move quickly—not just in design, but in development as well. To support this pace, I created a design system while building out the mid-fidelity prototypes, ensuring consistency and making the handoff to developers more efficient.

CONNECTING IT ALL TOGETHER (2 Weeks Left)
Connecting everything that was built to start a mid-fidelity
With the branding, visual identity, user flows, and a fully developed design system in place, I brought everything together to create a mid-fidelity mockup that incorporated all of the visual and functional elements of the application.



STAKEHOLDER FEEDBACK (2 Weeks Left)
We gained valuable feedback from our stakeholders in the project
After completing the mid-fidelity mockup, we met with the Jackalope representatives to gather feedback and better understand how our product aligned with their expectations. During this conversation, we received a pivotal insight: the opportunity to integrate Shopify transfers. This feature became a key addition that ultimately played a major role in helping users onboard smoothly and increased the overall success of our platform.



FINAL SOLUTION
Bringing the Arts & Crafts Community Closer
Plaza is a place where all arts & crafts sellers and buyers can come and create their own niche communities and connect with one another all within a single platform.


Discover New Artists & Crafts
Through short form video content and a catalog of products, users can browse and discover various artists and products.
Upload & Transfer Products with Ease
Manage and upload various products by adding them in manually or through the Shopify transfers feature.


Explore Arts & Crafts Festivals
Browse and interact with various different Arts & Crafts Festivals that are going on. This is the perfect opportunity to go to these in-person events and engage with the community!
Engage in the Community
Community groups and posts allows users to interact with one another to develop a close knit Arts & Crafts Community!

D-DAY
A story I'll tell to my grandchildren
After several fast-paced and intense weeks of building the new mobile application, we successfully launched it on the Apple Store and received approval. We were also given the incredible opportunity to fly out to Los Angeles to participate in the Arts & Crafts festival and pitch our product directly to the arts and crafts community.




IMPACT & METRICS
Front-end development time was reduced by approximately 75%
After creating the design system, I conducted brief, informal interviews with the developers to gauge its usefulness and overall impact on their workflow. Both developers shared that the system was incredibly beneficial and significantly improved their efficiency.

Key metrics post launch
Some of the most notable metrics were total number of downloads that we reached after the first month of launch, number of product and video uploads, and overall activation rate from onboarding as shown below:
130+
Product Listings
30+
Uploaded Videos
250+
Natural Downloads
48%
Activation Rate
MAJOR TAKEAWAYS & LEARNINGS
The biggest learning experience yet!
Flexibility and Adaptability
Throughout this experience, I’ve had to stay flexible in my role as a product designer. I initially expected to focus on the mobile application, but I often ended up leading the design of marketing materials, promotional assets, and posters as well. This showed me that in a startup, roles shift quickly, and it’s important to adapt to new responsibilities while still delivering strong work. It also reinforced how valuable versatility and a willingness to step in can be.
Cross-collaboration is a pillar to success
Throughout this journey, I collaborated with people from many different backgrounds. For branding, I worked with marketers; for the user flow, I worked with our CEO; and for the design system, I partnered with developers. Through each of these collaborations, I learned what it truly takes to work in a cross-functional team and bring together a wide range of perspectives.
Failure can only lead to growth
Because of the nature of a startup, the work can be incredibly time-consuming and demanding. During the festival, there were several moments when our mobile app would break or stop working, forcing our team to scramble for time to fix it. We also faced repeated rejections from the Apple App Store, which only added to the frustration. There were countless days when all of us felt ready to give up. Yet despite the setbacks and failures, we kept pushing forward and stayed committed to building this app. Every mistake and every failure ultimately guided us to where we needed to be.